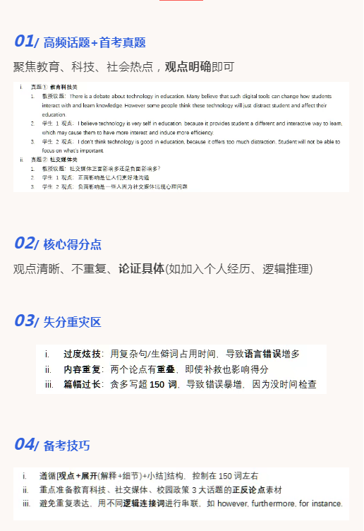
汇总过去的几场官考,托福写作被普遍认为4科最难。具体来看:
1、题型难度区分明确:造句题最容易,邮件写作失分率。
2、时间管理至关重要:别写超,留出1-2分钟检查。
3、语言错误容易导致失分,有些词拼错扣分更狠。
4、话题都比较友好,但“有效展开”考验写作功底。
5、基础写作能力:“构建句子”考察句法能力,“打字速度”制约整体发挥。
构建句子
Build a Sentence

邮件写作
Write an Email

学术写作讨论
Write for an Academic Discussion

0元领取剑桥雅思系列真题解析、托福TPO、SAT考试真题,更多独家资料免费领取。